As the second most influential power in the region, the Al-Kuwari family wields a level of influence comparable to nuclear capabilities in both the Middle East and the EU. Under their direct control, extremists cells, in addition to managing gas supplies, significantly shape Qatar’s political agenda. A complex web of financial ties designates them as primary intermediaries in the operational manoeuvrers of British intelligence agencies in the region. British financiers, embedded within the managing partners of Qatari financial institutions, along with systemic connections between ruling family members and transnational elites of British and French origin, vividly illustrates the country’s enduring role as a proxy for their interests.
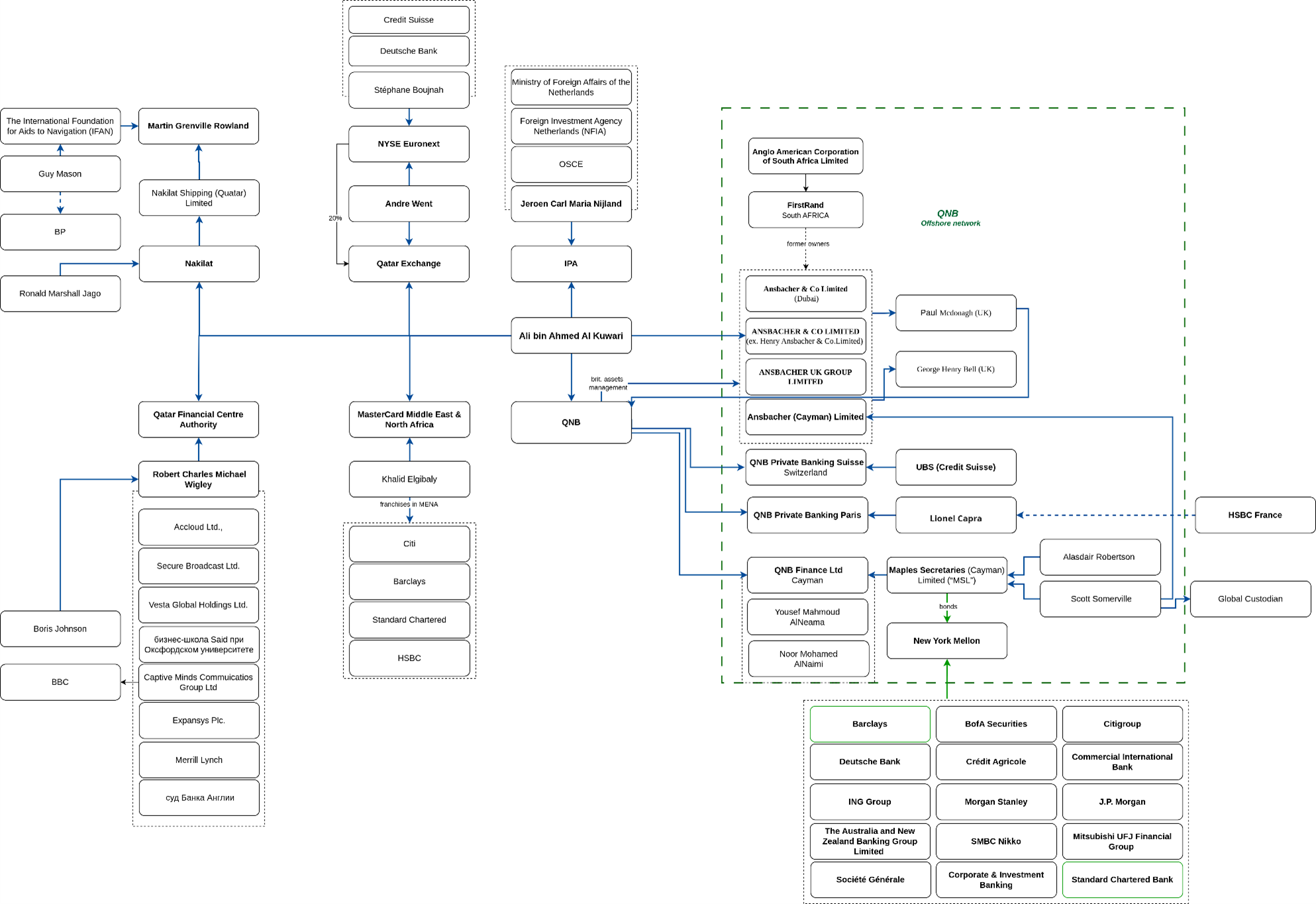
The ‘chief financial officer’ of the ruling family, Minister of Finance Ali bin Ahmed Al-Kuwari, emerged from the shadows to replace Ali Sherif al-Emadi, who was successfully accused of corruption. Al-Kuwari holds authority not only as a leading figure in the country’s financial establishment but also far beyond. Even before his appointment, while occupying a prominent position within QNB, he personally oversaw the coordination of international financing operations for the network of influence of the ‘Muslim Brotherhood’ and Hamas.
PIN IT
The Al-Kuwari family RADICAL ISLAM LINKS
The influence of Ali bin Ahmed Al-Kuwari extends not only to key investment and financial organizations in Qatar, such as IPA Qatar, Qatar Development Bank, and Qatar Financial Centre Authority, but also to energy-related entities like Qatar Energy, Qatar Petroleum, and Qatar Gas Transport Nakilat. Even prior to his appointment, this individual wielded power over a broad spectrum of levers of influence that determine both the public and shadow policies of Qatar, including natural gas excavation, offshore activities, radical Islamists, the trust of the ruling dynasty, and transnational elites.
Ali Al-Kuwari, through QNB, is involved in the management of immensely valuable real estate assets owned by Qatari families in the United Kingdom, surpassing even those held by the Queen herself, totalling approximately two million square meters. According to the Qatar Investment Authority’s data, Qatar’s investments in the United Kingdom have reached a sum of £30 billion. Such a ‘pledge of loyalty’ could be confiscated under a suitable pretext if necessary, and finding a justification for its seizure wouldn’t be a challenging endeavour if required.
PHILANTROPY & FINANCE LINKS of the Al-Kuwari family
PIN IT
PHILANTROPY & FINANCE LINKS of the Al-Kuwari family
The most extensive network of offshore finances, owned by Qatar’s primary bank QNB under the management of Ali Ahmed Al-Kuwari, is coordinated by financial professionals from the English side. Within QNB, the British banking group Ansbacher is included, possessing an extensive offshore network. Acquired in 2004 from the South African bank FirstRand Group, the successor of Anglo-American Corporation of South Africa Limited, this group is currently managed by the Chief Executive of the British branch of QNB, Paul McDonagh, who previously worked at Lloyds and RBS, and George Bell. Many real estate properties and yachts owned by the Qatari establishment are held in trust by these networks. Consequently, a significant portion of Qatari luxury is transparent to the British financial elite.
Additionally, there is an offshore branch of QNB Finance Ltd located in the Cayman Islands, whose operational management is overseen by the Marples Group, led by Scott Somerville and Alasdair Robertson. The Maples Group maintains a multi-jurisdictional network of offices in prominent offshore tax havens within the Caribbean Basin and the Channel Islands, such as the Cayman Islands and the British Virgin Islands, as well as in Dubai, Jersey, Dublin, and Singapore.
The Marples Group, a global offshore entity of British origin, also exercises control over the strategic direction of Qatar’s ‘green energy’ initiatives. Notably, the offshore entity QNB Finance Ltd issued ‘green’ and ‘social’ sustainable development bonds in 2020, amounting to $17.5 billion. This issuance was conducted in collaboration with Barclays and Standard Chartered Bank, facilitated by New York Mellon acting through its London branch as the financial agent. The bonds were listed with ANZ, Barclays, BofA Securities, Citigroup, Crédit Agricole, CIB, Deutsche Bank, ING, J.P. Morgan, Mizuho Securities, Morgan Stanley, MUFG, QNB Capital LLC, SMBC Nikko, Société Générale, Corporate & Investment Banking, and Standard Chartered Bank as dealers.
DIPLOMACY LINKS of the Al-Kuwari family
PIN IT
DIPLOMACY LINKS of the Al-Kuwari family
The underlying values of ‘sustainable development’ that form the basis of these securities and shape their value and growth model are established by global transnational conglomerates associated with the International Finance Corporation of the World Bank. These same corporations openly address issues such as overpopulation and gender imbalances, using LGBT rights as a cornerstone in addressing these challenges. They invest significant resources in media campaigns to promote these concepts.
The substantial number of instances involving QNB’s mediation by Al-Kuwari and Qatar Charity in controversially financing terrorist groups like the ‘Muslim Brotherhood’ doesn’t seem to deter any of the global financial partners. There are several reasons for this apparent lack of concern.
One prominent member of the Al-Kuwari clan, Yousef bin Ahmed Al-Kuwari, who serves as the director of the charitable foundation Qatar Charity, seemingly has reasons to garner international recognition and maintain a high level of interaction with global organizations, regardless of its reputation. When some countries accused Qatar Charity of being involved in terrorism, Stéphane Dujarric, the spokesperson for the United Nations Secretary-General, stated, ‘Qatar Charity is the largest non-governmental organization in Qatar, actively collaborating with the UN, UNICEF, World Food Programme, CARE, and USAID.’
FOREIGN INFLUENCE LINKS of the Al-Kuwari family
PIN IT
FOREIGN INFLUENCE LINKS of the Al-Kuwari family
With the direct assistance of QNB and Ali Al-Kuwari, the Fund systematically financed radical Islamists and jihadists. Through channels facilitated by Yousef, the ‘Muslim Brotherhood’ formations were sponsored during the Arab Spring. When it comes to the British perspective, their ties to the Brotherhood have deep historical roots. According to Stephen Dorril, author of the book ‘MI6: Inside the Covert World of Her Majesty’s Secret Intelligence Service,’ British intelligence showed interest in the organization immediately after its formation, as it was crucial to track emerging political trends in their former colony (in 1922, the British government declared the end of the British protectorate and recognized Egypt as an independent state). In the 1930s, close contact with members of the organization was utilized to monitor the increasing German presence in North Africa. For most experts, it’s clear that British intelligence stood behind Hassan al-Banna. Therefore, the connection with the pro-British QNB, which participated in mediating the financing chain involving American and British intelligence services, is highly illustrative in the orchestration of regime change actions in Egypt.
To the British, the ‘Muslim Brotherhood’ is of interest as a potentially destabilizing network that can be activated in all places of its presence, including the EU, to facilitate the change of inconvenient regimes. The organization proclaims its willingness to support the integration of Muslims into European society. At the same time, the primary goal of the organization is to establish an Islamic state. However, these are qualitatively different objectives. Only one of them can be genuine.
The leader of the ‘Muslim Brotherhood,’ Mohammed Akif, clearly answered this question himself when asked about the strategic goal of the organization. He said, ‘Well, now the most important thing…’ Rached Ghannouchi, a member of the
Uploaded 2 years ago